About the Research
This research project explores the evolution of Artificial Intelligence (AI) in healthcare—tracking its development from early algorithmic foundations to modern, data-driven hospital and pharmaceutical applications. The study examines how advances in machine learning, deep learning, robotics, and clinical decision-support systems have transformed medical diagnostics, treatment pathways, and drug development.
Abstract
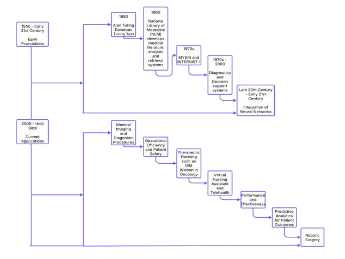
Artificial Intelligence (AI) is reshaping healthcare by advancing diagnostics, treatment planning, drug discovery, and operational efficiency. Since its introduction in the 1950s, AI has progressed from early systems like MEDLARS, MYCIN, and INTERNIST-I to deep learning tools capable of specialist-level performance in medical imaging and predictive analytics. This paper traces AI’s evolution in healthcare, emphasizing historical milestones, current applications, and emerging directions. In the pharmaceutical domain, AI expedites drug discovery, enhances clinical trial efficiency, and personalizes treatment strategies. It also improves hospital workflows, patient adherence, and supply chain management. However, challenges persist, including data privacy, algorithmic transparency, and ethical concerns. Future efforts focus on interpretable AI models, robust data integration, and ethical frameworks. The integration of AI with technologies like blockchain and IoT holds promise for a more personalized, efficient, and accessible healthcare system.
- Location : ECU — Greenville, North Carolina
- Research Journal : Research Journal of Life Sciences Bioinformatics Pharmaceutical and Chemical Sciences
- Co-AuthorsPrecious Esong Sone, Majoie Mendouga Ngandi, Victor Mbarika, Joy Nsang Taboh, Ryan Metuge Balungeli, Ayomide Ogunrinde, Kalyana Krishna Kondapalli, Balungeli Nissi Ekole,
- Project Type : Research
- Completion : June 2024
My Research Strategy
In this research project, I adopted analytical, historical, and comparative methods to examine how AI technologies have transformed healthcare delivery. The core strategies included:
- Historical Analysis of AI Milestones: Tracing the evolution of AI from early rule-based systems to modern neural networks, highlighting breakthroughs that shaped healthcare innovation.
- Evaluation of Current Applications Assessing AI’s real-world impact in areas such as medical imaging, predictive analytics, patient monitoring, robotic surgery, pharmaceutical formulation, and drug discovery.
- Ethical and Regulatory Assessment Investigating concerns related to data privacy, algorithmic bias, patient safety, and regulatory frameworks guiding the adoption of AI in clinical environments.
“The environment and the economy are really both two sides of the same coin. If we cannot sustain the environment, we cannot sustain ourselves.”
Wangari -
Maathai
Our approach
Our approach to this study combined academic rigor, technological review, and evidence-based evaluation:
• Comprehensive Literature Review
We synthesized findings from academic journals, regulatory reports, industry publications, and historical sources to establish a clear timeline of AI development in healthcare.
• Comparative Technology Assessment
We examined how different AI models—machine learning, deep learning, NLP, robotics—are being applied in hospitals and pharmaceutical industries, identifying strengths and limitations.
• User-Centered and Clinical Relevance
The research emphasized the real-world impact of AI on clinicians, patients, hospital systems, and drug development pipelines.
• Community and Industry Impact Focus
The study evaluated how AI innovations contribute to improved patient outcomes, operational efficiency, clinical decision-making, and long-term technological transformation.
Research Goals Achieved
- Identify Key Milestones in AI Healthcare Development: The project mapped out foundational breakthroughs that paved the way for modern healthcare AI systems.
- Clarify Current AI Capabilities in Medical and Pharmaceutical Fields: This includes diagnostic imaging, disease prediction, patient triage, robotic-assisted procedures, and automated drug discovery workflows.
- Evaluate Clinical and Ethical Implications: The research highlighted issues of safety, fairness, transparency, and responsible deployment of AI in sensitive medical settings.
- Highlight Gaps and Opportunities for Future Innovations: The study demonstrated how AI can support personalized medicine, real-time hospital operations, and accelerated pharmaceutical research.
Results and Key Insights
- Stronger Clinical Decision-Making: AI tools enhance diagnostic accuracy, allow earlier detection of diseases, and support clinicians with data-driven recommendations.
- Greater Operational Efficiency: Hospitals benefit from AI-powered workflow optimization, automated monitoring, and reduced administrative burden.
- Advances in Drug Development: Pharmaceutical companies are leveraging AI to identify drug targets faster, predict molecular interactions, and reduce R&D timelines.
- Improved Patient Outcomes: The research shows that integrating AI into healthcare settings can lead to earlier interventions, personalized treatment plans, and better long-term health results.
- Read Journal Article Here